首页
学院概况
师资队伍
学科科研
教育教学
党群工作
团学工作
招生就业
国际交流
下载中心
学院简介
现任领导
历任领导
组织机构
基本情况
教授风采
教育学系
学前教育系
心理学系
教育技术学系
管理人员
学科概况
科研项目
科研成果
社会服务
规章制度
本科教育
研究生教育
成人教育
党政办公室
规章制度
组织机构
党员学习
党员发展
关工委工作
团学队伍
规章制度
支部风采
学生活动
学生作品
规章制度
招生信息
就业信息
就业活动
创业信息
考研指导
项目简介
培养计划
项目动态
规章制度
合作办学
相关链接
当前位置:
首页
>
公告
>
正文
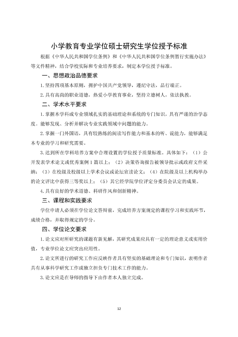
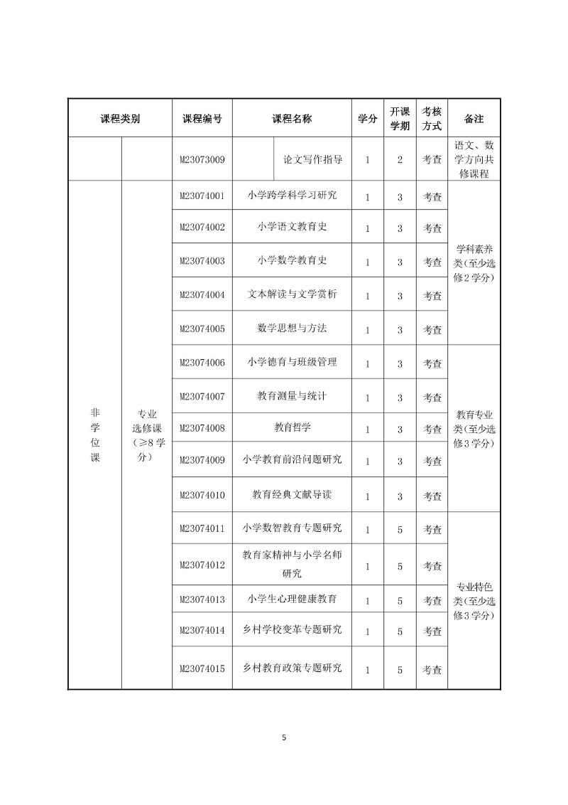
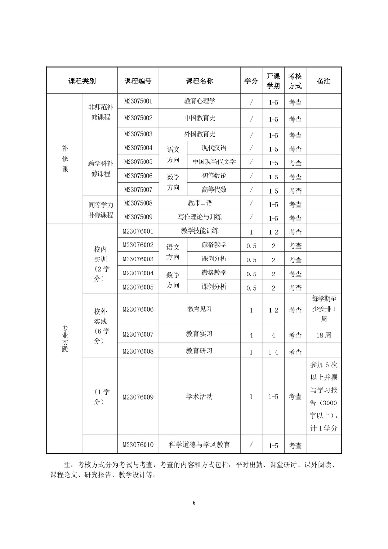
045115 royal皇家88平台全日制专业学位硕士研究生培养方案(小学教育)
作者:张娟
审核人:张娟
时间:2025-06-04
点击数:
上一篇:
教育科学学院2025年申报职称通过人员公示
下一篇:
教育科学学院各支部召开预备党员转正大会